n8nworkflows.io
  • Home
  • Tutorials
  • Workflows
Sign inGitHub
N

Michael Yang

@nymichaelyang

🔗 https://n8n.io/creators/nymichaelyang
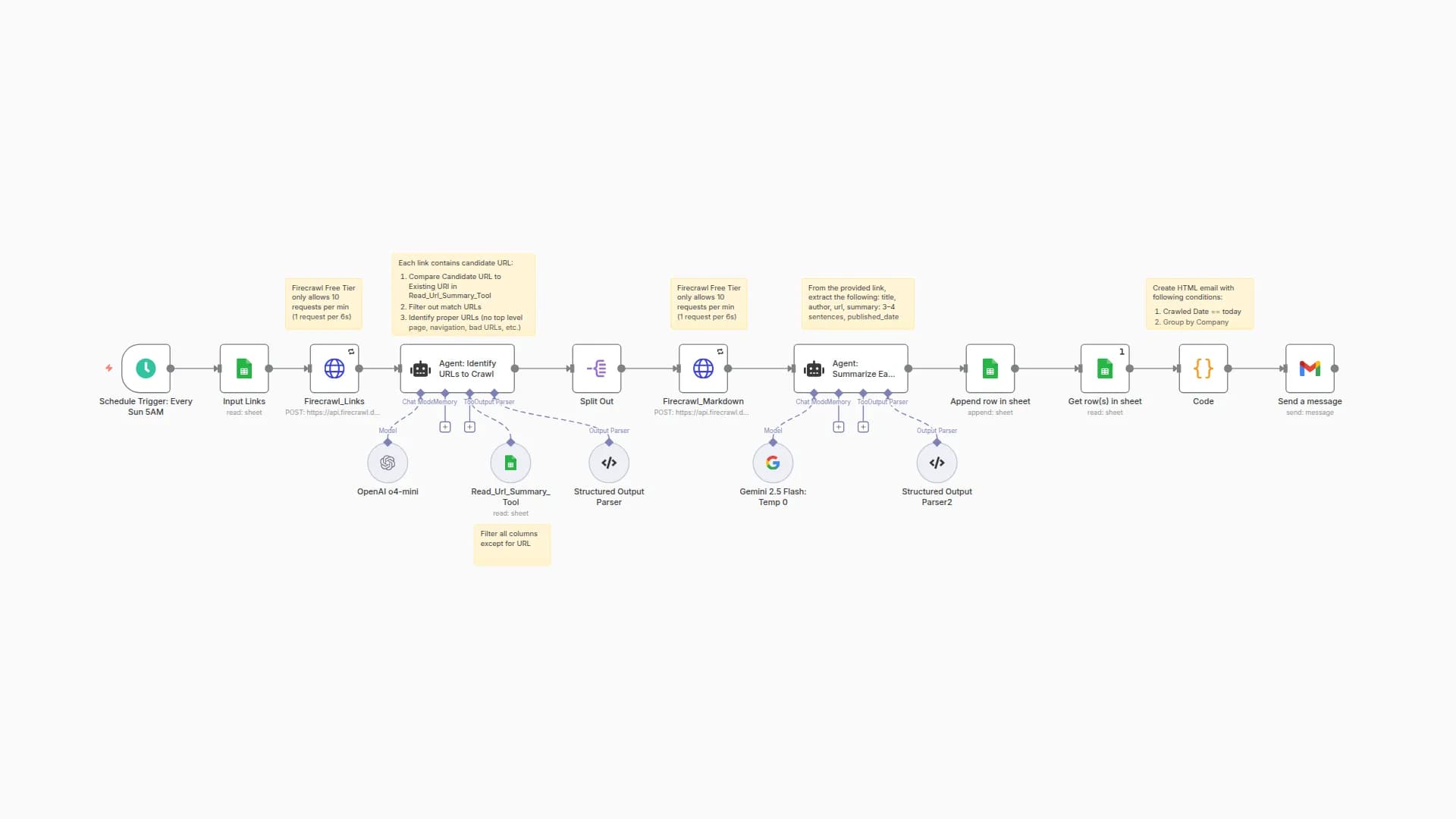
Weekly Competitor Content Digest with Gemini & OpenAI, Google Sheets, and Firecrawl

Weekly Competitor Content Digest with Gemini & OpenAI, Google Sheets, and Firecrawl

nyMichael Yang
2.3k
323

n8nWorkflows.io

Discover, download and share the best n8n workflows. Automate your business processes with our community.

Categories

  • IT & DevOps
  • Sales & CRM
  • AI & Machine Learning
  • Marketing & Content
  • All categories

Social

  • X
  • LinkedIn

Newsletter

Get the latest workflows, tutorials and updates delivered straight to your inbox.

By subscribing to the newsletter, you agree to receive email messages. You can unsubscribe at any time.

N8N is a registered trademark of n8n.io. This site is not affiliated with n8n.io.

Made with ❤️ for the n8n community